Foren-DIY-Mobil-Box
Moderatoren: Moderation DIY, Bereichsmod
-
Fio
- Pro-User

- Status: Offline
- Beiträge: 1701
- Registriert: 18. Mai 2010 14:56
- Bedankung vergeben: 12 Mal
- Bedankung erhalten: 24 Mal
Re: Foren-DIY-Mobil-Box
Mach hinter den 0,1uF noch mal 47uF, oder 100uF.
Wenn du die Stromversorgung des Lüfters nimmst hast du den Lüftermüll drauf. Es ist aber immer noch zu klären woher das nun kommt.
Hast du das Problem auch, wenn das BT Modul z.B. nicht am sure amp hängt (audio) sondern an ner Stereoanlage, und nun die Stromversorgung über das sure Board läuft? Also ausschließen das es eine Schleife ist die dort entstehet, damit meine ich nicht nur schleifen über die Masseleitung.
Wenn du die Stromversorgung des Lüfters nimmst hast du den Lüftermüll drauf. Es ist aber immer noch zu klären woher das nun kommt.
Hast du das Problem auch, wenn das BT Modul z.B. nicht am sure amp hängt (audio) sondern an ner Stereoanlage, und nun die Stromversorgung über das sure Board läuft? Also ausschließen das es eine Schleife ist die dort entstehet, damit meine ich nicht nur schleifen über die Masseleitung.
-
Yavem
- Pro-User

- Status: Offline
- Beiträge: 201
- Registriert: 19. Mär 2009 19:33
- Bedankung erhalten: 17 Mal
Re: Foren-DIY-Mobil-Box
Moin...
bin hier nur ab und an am Mitlesen, habe also nicht genau alles im Kopf was vorgeschlagen wurde. Für ne kleine Box, also nix in der Größenordnung SubSat, habe ich da was gesehen.
Bin beim Stöbern im Internet auf den Kinter-Verstärker getroffen, Kinter MA-150 (Minimalausstattung), MA-700 (Mit USB-Read, SD-Kartenslot u.s.w.), MA-200 (4-Kanal). Die Ausgangsleistungen an 4 Ohm sind wohl 30-40W RMS, genaueres konnte ich bisher noch nicht herausfinden.
Die laufen an 12V und können wohl mehr als die rein rechnerischen c.a 10W ohne StepUp. Ob das stimmt weiß ich nicht, werde es wohl aber mal testen.
Dann gibts auf Ebay für 15 Euro das Stück auch noch 12V 9,8 Ah (reell wohl eher richtung 5 Ah) LiPo-Akkus mit Ladegerät, 2 davon parallel und an so einen Verstärker dran... Dann hätte man für c.a 50 Euro nen mobiles Verstärkungssystem, welches USB, Aux, SD, Radio kann und dabei passable Leistungen für z.B. Breitbänder zur Verfügung stellt.
Vielleicht wurde es schon genannt, weiß es nicht genau, aber besser doppelt als garnicht genannt
.
LG - Hagen
bin hier nur ab und an am Mitlesen, habe also nicht genau alles im Kopf was vorgeschlagen wurde. Für ne kleine Box, also nix in der Größenordnung SubSat, habe ich da was gesehen.
Bin beim Stöbern im Internet auf den Kinter-Verstärker getroffen, Kinter MA-150 (Minimalausstattung), MA-700 (Mit USB-Read, SD-Kartenslot u.s.w.), MA-200 (4-Kanal). Die Ausgangsleistungen an 4 Ohm sind wohl 30-40W RMS, genaueres konnte ich bisher noch nicht herausfinden.
Die laufen an 12V und können wohl mehr als die rein rechnerischen c.a 10W ohne StepUp. Ob das stimmt weiß ich nicht, werde es wohl aber mal testen.
Dann gibts auf Ebay für 15 Euro das Stück auch noch 12V 9,8 Ah (reell wohl eher richtung 5 Ah) LiPo-Akkus mit Ladegerät, 2 davon parallel und an so einen Verstärker dran... Dann hätte man für c.a 50 Euro nen mobiles Verstärkungssystem, welches USB, Aux, SD, Radio kann und dabei passable Leistungen für z.B. Breitbänder zur Verfügung stellt.
Vielleicht wurde es schon genannt, weiß es nicht genau, aber besser doppelt als garnicht genannt
LG - Hagen
Re: Foren-DIY-Mobil-Box
kinter 4-kanal mit sd/usb-karte hab ich daheim.
mehr als 12v ausgangsspannung liefern die nicht. an 8 ohn geschätzte 10 w rms pro kanal, verzerrt dann aber auch schon deutlich.
bass schaffen die auch nicht so wirklich, da sind die kondensatoren wohl etwas dünn bemessen.
pro kanal volllast ziehen die amps so 1 ampere.
mehr als 12v ausgangsspannung liefern die nicht. an 8 ohn geschätzte 10 w rms pro kanal, verzerrt dann aber auch schon deutlich.
bass schaffen die auch nicht so wirklich, da sind die kondensatoren wohl etwas dünn bemessen.
pro kanal volllast ziehen die amps so 1 ampere.
-
Yavem
- Pro-User

- Status: Offline
- Beiträge: 201
- Registriert: 19. Mär 2009 19:33
- Bedankung erhalten: 17 Mal
Re: Foren-DIY-Mobil-Box
hm, ok, das is dann vielleicht soch ein bisschen wenig.. Wenn die auf die 12V ohne StepUp kommen sind die wohl auch schon intern gebrückt?
LG - Hagen
LG - Hagen
Re: Foren-DIY-Mobil-Box
hi, gebrückt ist da meiner vermutung nach nix. ist einfach pro kanal ein transistor, denk ich mal.
ich hab mal 50 hz sinus draufgegeben bei vollgeladener batterie, also schon etwas über 12v ausgangsspannung und aufgedreht bis zur deutlich hörbaren verzerrung an 8 ohm. multimeter sagte knapp 12 v, wenn ichs recht in erinnerung hab.
ich hab mal 50 hz sinus draufgegeben bei vollgeladener batterie, also schon etwas über 12v ausgangsspannung und aufgedreht bis zur deutlich hörbaren verzerrung an 8 ohm. multimeter sagte knapp 12 v, wenn ichs recht in erinnerung hab.
-
waldfrucht
- Stagehand
- Status: Offline
- Beiträge: 329
- Registriert: 26. Mai 2010 02:25
Re: Foren-DIY-Mobil-Box
Vorab erstmal vielen Dank, dir & allen anderen für eure stets hilfreichen Tipps! Meine neue Kiste hatte am WE ihren ersten grossen Auftritt beim Grillen (war natürlich auch ein riesen AnkommerFIO hat geschrieben:Mach hinter den 0,1uF noch mal 47uF, oder 100uF.
Wenn du die Stromversorgung des Lüfters nimmst hast du den Lüftermüll drauf. Es ist aber immer noch zu klären woher das nun kommt.
Hast du das Problem auch, wenn das BT Modul z.B. nicht am sure amp hängt (audio) sondern an ner Stereoanlage, und nun die Stromversorgung über das sure Board läuft? Also ausschließen das es eine Schleife ist die dort entstehet, damit meine ich nicht nur schleifen über die Masseleitung.
[ externes Bild ]
Das BT-board läuft jetzt schon seit Monaten an der Zelle und auch schonmal die Nacht durch, weil vergessen auszuschalten, und die hat immer noch 3,95 V drauf
ich schätze mal, da ist so ein Autoradio-Chip drin, der 7 ("echte") W pro Kanal macht. Vermutlich kann da ein PAM8610 schon mithalten, der nur ein Bruchteil Strom zieht und wahrscheinlich dabei auch noch bassstabiler ist,ddt hat geschrieben:...an 8 ohn geschätzte 10 w rms pro kanal, verzerrt dann aber auch schon deutlich...
http://www.ebay.de/itm/380803190068
der allerdings w.s.o. schon bemerkt ein absoluter FM-Killer ist, den man bei Radio o. Funkmikrobetrieb unbedingt meiden sollte
-
AlmGandi
- Kabelwickler
- Status: Offline
- Beiträge: 98
- Registriert: 9. Mai 2010 19:00
- Bedankung vergeben: 3 Mal
Re: Foren-DIY-Mobil-Box
Was für einen DSP verwendest du?
EDIT: Wenn man einen DSP verwendet, kann man damit auch das Problem mit der kleinen Ausgangsspannung von MP3 Playern usw umgehen?
MfG
EDIT: Wenn man einen DSP verwendet, kann man damit auch das Problem mit der kleinen Ausgangsspannung von MP3 Playern usw umgehen?
MfG
-
Fio
- Pro-User

- Status: Offline
- Beiträge: 1701
- Registriert: 18. Mai 2010 14:56
- Bedankung vergeben: 12 Mal
- Bedankung erhalten: 24 Mal
Re: Foren-DIY-Mobil-Box
Also ich würde via I2S oder SPDIF mit dem DSP kommunizieren. Damit fällt auch die unnötige Wandlung vor dem DSP weg.AlmGandi hat geschrieben:EDIT: Wenn man einen DSP verwendet, kann man damit auch das Problem mit der kleinen Ausgangsspannung von MP3 Playern usw umgehen?
(Digital(MP3) -> Analog(Out player) -> Digital(Digitalisierung vor dem DSP) -> DSP -> Analog -> AMP) VS.
(Digital(MP3) -> DSP -> Analog -> Amp)
Je nach Wahl des DSP und der Ausgangstufe sind Pegel von +4dBU oder der gleichen kein Problem, was der SNR sehr gut tut und dem Amp selber auch.
Digital ist clippen am Eingang auch unmöglich, alle Player sind damit auch gleichlaut. (Da gibt es erfahrungsgemäß große unterschiede)
Eventuell würde ich vom DSP auch noch zwei analoge Eingänge nach draussen legen, aber im Grunde ist das nur ein Zeichen von schwäche und mangelnder Konsequenz
-
AlmGandi
- Kabelwickler
- Status: Offline
- Beiträge: 98
- Registriert: 9. Mai 2010 19:00
- Bedankung vergeben: 3 Mal
Re: Foren-DIY-Mobil-Box
was für einen DSP würdest du denn für den mobilen Einsatz empfehlen? Wenn ich damit die Eingangsempfindlichkeit auf Laptop Niveau anheben kann, einen Hochpass dazubekomme und noch EQ Einstellungen tätigen kann wäre es mir das schon wert.
MfG
MfG
-
Fio
- Pro-User

- Status: Offline
- Beiträge: 1701
- Registriert: 18. Mai 2010 14:56
- Bedankung vergeben: 12 Mal
- Bedankung erhalten: 24 Mal
Re: Foren-DIY-Mobil-Box
miniDSP
Den balanced kannst du auch single-ended verwenden. Er hat den Vorteil gegenüber dem single-ended, dass er deutlich höhere Ausgangspegel erreichen kann.
Den balanced kannst du auch single-ended verwenden. Er hat den Vorteil gegenüber dem single-ended, dass er deutlich höhere Ausgangspegel erreichen kann.
Re: Foren-DIY-Mobil-Box
Auf die Software - nennt sich "PlugIn" bei denen - nicht vergessen, kostet auch extra.
-
AlmGandi
- Kabelwickler
- Status: Offline
- Beiträge: 98
- Registriert: 9. Mai 2010 19:00
- Bedankung vergeben: 3 Mal
Re: Foren-DIY-Mobil-Box
Ich nehme einmal an das es sich bei dem Mini DSP von BPA um den selben handelt nur mit Gehäuse oder? Ein Gehäuse wäre mir schon sehr wichtig.
http://oaudio.de/MiniDSP/OmnesAudio-Min ... :5231.html
Achja der Balanced braucht 12Volt, den kann man nicht mit 24V betreiben? Mit dem Kleineren gehen ja 4,5 bis 24Volt.
MfG
http://oaudio.de/MiniDSP/OmnesAudio-Min ... :5231.html
Achja der Balanced braucht 12Volt, den kann man nicht mit 24V betreiben? Mit dem Kleineren gehen ja 4,5 bis 24Volt.
MfG
-
Fio
- Pro-User

- Status: Offline
- Beiträge: 1701
- Registriert: 18. Mai 2010 14:56
- Bedankung vergeben: 12 Mal
- Bedankung erhalten: 24 Mal
Re: Foren-DIY-Mobil-Box
Der "nicht balanced" hat aber ne andere Ausgangsstufe und kann nur 0,9VRMS (1,27V Peak).
Dachte du wolltest ihn verbauen, da wäre nenn Gehäuse halt nur unnötig Gewicht.
Bei ebay gibt es duzende möglichkeiten von (14-36V) -> 12V zu kommen. Z.B. LM7812, du brauchst ja nur 150mA.
Dachte du wolltest ihn verbauen, da wäre nenn Gehäuse halt nur unnötig Gewicht.
Bei ebay gibt es duzende möglichkeiten von (14-36V) -> 12V zu kommen. Z.B. LM7812, du brauchst ja nur 150mA.
-
AlmGandi
- Kabelwickler
- Status: Offline
- Beiträge: 98
- Registriert: 9. Mai 2010 19:00
- Bedankung vergeben: 3 Mal
Re: Foren-DIY-Mobil-Box
Hab ich eh schon gelesen, deshalb ja auch der 2x4 Boxed Balance, der schafft ja 2Vrms. Das sollte ja der von mir Gepostete sein. Grundsätzlich wird er schon verbaut aber da es bei mir nicht auf jedes Gramm ankommt und ich einfach ein sicheres Gefühl habe mit Gehäuse...
mfg
mfg
Re: Foren-DIY-Mobil-Box
Meine neue Mobile:
2 AXT 6 in ca 22l
1 Wavecor TW030
Verstärkt durch TAS5630.
Gespeist mit Step-Up Converter auf 48V von insgesamt 8S 10000mAh Lipos.
[ externes Bild ]
Hier noch im Rohbau.
[ externes Bild ]
Brauchts mehr wird der 2te Lautsprecher mitgenommen.
[ externes Bild ]
Hier ein Blick auf die Elektronik.
[ externes Bild ]
[ externes Bild ]
Hier mal optischer Eindruck wie es wird.
Ich hab leider noch keine Gitter daher ist der Frontschaum nur reingestopft.
Ausserdem muss ich noch eine Abdeckung für die Elektronik machen.
Und hier ein etwas älteres Werk von mir.
Visaton WS20E in TML
Noname MT und HT.
Ebenfalls mit TAS5630 allerdings an 3 12V Bleiakkus in Serie.
[ externes Bild ]
2 AXT 6 in ca 22l
1 Wavecor TW030
Verstärkt durch TAS5630.
Gespeist mit Step-Up Converter auf 48V von insgesamt 8S 10000mAh Lipos.
[ externes Bild ]
Hier noch im Rohbau.
[ externes Bild ]
Brauchts mehr wird der 2te Lautsprecher mitgenommen.
[ externes Bild ]
Hier ein Blick auf die Elektronik.
[ externes Bild ]
[ externes Bild ]
Hier mal optischer Eindruck wie es wird.
Ich hab leider noch keine Gitter daher ist der Frontschaum nur reingestopft.
Ausserdem muss ich noch eine Abdeckung für die Elektronik machen.
Und hier ein etwas älteres Werk von mir.
Visaton WS20E in TML
Noname MT und HT.
Ebenfalls mit TAS5630 allerdings an 3 12V Bleiakkus in Serie.
[ externes Bild ]
Re: Foren-DIY-Mobil-Box
Kurze Eindrücke vom Kinter MA-700, der hier bereits einmal erwähnt wurde.
Hier mal ein paar Impressionen von dem Verstärker, den man für ca. 10 bis 15 Euro kaufen kann.
https://picasaweb.google.com/TjarkoTjad ... gq_ho-XJTw
-- Radio (Empfang mit Wurfantenne recht passabel, Rauschen noch in Ordnung)
-- USB (MP3s werden direkt vom Stick gespielt)
-- Line-In
-- Fernbedienung für alle Funktionen inkl. Lauter und Leiser und Modiwechsel
-- Läuft auf 12V
-- KEINE digitale Endstufe. Zieht 60mA im Standby und bis zu 2A bei lauter Musik
-- Chip ist der TDA7266SA
-- nochmals manualler Lautsprecher, Treble und Bass-Regler
Höre seit 3 Stunden damit Musik bei ca. 200mA Stromaufnahme. Mit denen auf den Bildern zu sehenden Lautsprechern schon deutlich mehr als Hintergrundbeschallung.
Die Endstufe rauscht extrem wenig und lässt sich super bedienen. Ich denke, dass wir die nun hierfür einsetzen werden: http://ludis.de/projekte/solarsoundsysteme/
Hier mal ein paar Impressionen von dem Verstärker, den man für ca. 10 bis 15 Euro kaufen kann.
https://picasaweb.google.com/TjarkoTjad ... gq_ho-XJTw
-- Radio (Empfang mit Wurfantenne recht passabel, Rauschen noch in Ordnung)
-- USB (MP3s werden direkt vom Stick gespielt)
-- Line-In
-- Fernbedienung für alle Funktionen inkl. Lauter und Leiser und Modiwechsel
-- Läuft auf 12V
-- KEINE digitale Endstufe. Zieht 60mA im Standby und bis zu 2A bei lauter Musik
-- Chip ist der TDA7266SA
-- nochmals manualler Lautsprecher, Treble und Bass-Regler
Höre seit 3 Stunden damit Musik bei ca. 200mA Stromaufnahme. Mit denen auf den Bildern zu sehenden Lautsprechern schon deutlich mehr als Hintergrundbeschallung.
Die Endstufe rauscht extrem wenig und lässt sich super bedienen. Ich denke, dass wir die nun hierfür einsetzen werden: http://ludis.de/projekte/solarsoundsysteme/
Re: Foren-DIY-Mobil-Box
also an meinen pl audio f12 rauscht der verstärker schon recht kräftig. hat aber auch ganz andere sensitivity, die box.
-
Jobsti
Themenstarter - Administrator

- Status: Online
- Beiträge: 8832
- Registriert: 13. Nov 2006 18:57
- Wohnort: Steinau Ulmbach
- Beruf: Tontechniker (FH)
- Firma: Jobst-Audio
- Bedankung vergeben: 336 Mal
- Bedankung erhalten: 1120 Mal
- Kontaktdaten:
Re: Foren-DIY-Mobil-Box
Servus,
hier hat sich ja einiges getan
Bei mir tut sich derweil auch wieder bissel was, vor allem da es kleine, neue (passiv gekühlte!) Mini Module gibt (TDA7492) für recht Lau.
Kollege von mir macht gerade mal eine Aufstellung aller Akkutypen, zwecks Preis, Gewicht, Vorteile Nachteile und weiteren Daten,
auch da das Ladegerät, bzw. Netzteil+Ladeelektronik mit in die Kiste muss und die Kiste ja eben auch an 230V laufen soll.
Mit der Externen Kiste wird evtl. verworfen und alles kommt in eine Box, welche dann einen Out für Top2 und einen Out für den evtl. Sub bekommt.
Mit den kleinen Modulen hätte man den Vorteil, dass wir ohne Sub ein Modul komplett vom "Netz" nehmen können per Schalter.
Ebenfalls kommt noch ein Aktiver Hochpass und Tiefpass in die Kiste, der HP wird schaltbar gemacht, falls der Sub noch mit dran kommt.
Preislimit habe ich jetzt erst mal nicht gesetzt, Hauptsache es wird erst mal was gewastelt
Edit:
So bestellt vorerst zum rumtesten:
3x TDA7492 Digital Audio Amplifier Board 2x50W/1x100W (10V - 26V)
1x 4x100W at 4 Ohm TK2050 (10 - 30V)
1x Volume Board mit Bass*Treble
1x Billig MP3-Player Board ohne Display
(War so billich ^^)
1x Billig Bluetooth Modul (das Teurere frisst zu viel Saft)
Und ein 24V 200W Netzteil...... Mal sehen was da gewastelt wird demnächst.
Wenn die kleinen Module taugen, kann man das Modul für den Sub (oder falls ich 3 verbaue auch für Top2) einfach abschalten was Strom spart.
Ebenfalls lässt sich super easy für 1€ ne Gainreglung für den Sub verwirklichen.
hier hat sich ja einiges getan
Bei mir tut sich derweil auch wieder bissel was, vor allem da es kleine, neue (passiv gekühlte!) Mini Module gibt (TDA7492) für recht Lau.
Kollege von mir macht gerade mal eine Aufstellung aller Akkutypen, zwecks Preis, Gewicht, Vorteile Nachteile und weiteren Daten,
auch da das Ladegerät, bzw. Netzteil+Ladeelektronik mit in die Kiste muss und die Kiste ja eben auch an 230V laufen soll.
Mit der Externen Kiste wird evtl. verworfen und alles kommt in eine Box, welche dann einen Out für Top2 und einen Out für den evtl. Sub bekommt.
Mit den kleinen Modulen hätte man den Vorteil, dass wir ohne Sub ein Modul komplett vom "Netz" nehmen können per Schalter.
Ebenfalls kommt noch ein Aktiver Hochpass und Tiefpass in die Kiste, der HP wird schaltbar gemacht, falls der Sub noch mit dran kommt.
Preislimit habe ich jetzt erst mal nicht gesetzt, Hauptsache es wird erst mal was gewastelt
Edit:
So bestellt vorerst zum rumtesten:
3x TDA7492 Digital Audio Amplifier Board 2x50W/1x100W (10V - 26V)
1x 4x100W at 4 Ohm TK2050 (10 - 30V)
1x Volume Board mit Bass*Treble
1x Billig MP3-Player Board ohne Display
1x Billig Bluetooth Modul (das Teurere frisst zu viel Saft)
Und ein 24V 200W Netzteil...... Mal sehen was da gewastelt wird demnächst.
Wenn die kleinen Module taugen, kann man das Modul für den Sub (oder falls ich 3 verbaue auch für Top2) einfach abschalten was Strom spart.
Ebenfalls lässt sich super easy für 1€ ne Gainreglung für den Sub verwirklichen.
Mit freundlichen Grüßen
B. Jobst (Tontechniker FH) | Fa. Jobst-Audio | 36396 Steinau Ulmbach | Germany | www. Jobst-Audio .de
Kaffeekasse | Du magst mir einen Kaffee spendieren? Gerne ;-)
Fragen zu Bestellungen usw. bitte ausschließlich per PM, Mail oder Telefon! Werden im Forum kommentarlos gelöscht.
B. Jobst (Tontechniker FH) | Fa. Jobst-Audio | 36396 Steinau Ulmbach | Germany | www. Jobst-Audio .de
Kaffeekasse | Du magst mir einen Kaffee spendieren? Gerne ;-)
Fragen zu Bestellungen usw. bitte ausschließlich per PM, Mail oder Telefon! Werden im Forum kommentarlos gelöscht.
-
Jobsti
Themenstarter - Administrator

- Status: Online
- Beiträge: 8832
- Registriert: 13. Nov 2006 18:57
- Wohnort: Steinau Ulmbach
- Beruf: Tontechniker (FH)
- Firma: Jobst-Audio
- Bedankung vergeben: 336 Mal
- Bedankung erhalten: 1120 Mal
- Kontaktdaten:
Re: Foren-DIY-Mobil-Box
Wir brauchen mal paar Infos, Ideen oder Hilfe.
Und zwar benötigen wir jetzt ein Ladegerät für 24V, was wir direkt an unser stabilisiertes 24V Netzteil klemmen zum Akku laden.
Am besten zum selbst bauen. Es muss die Akkuspannung überprüfen und auf grob 2A Ladestrom begrenzen.
Akkutyp: NimH 24V 10AH (Ist so'n Pack für'n Ebike, samt Thermoschutz & Feinsicherung)
Unser rumgewurschtelter Vorab-Plan
Und zwar benötigen wir jetzt ein Ladegerät für 24V, was wir direkt an unser stabilisiertes 24V Netzteil klemmen zum Akku laden.
Am besten zum selbst bauen. Es muss die Akkuspannung überprüfen und auf grob 2A Ladestrom begrenzen.
Akkutyp: NimH 24V 10AH (Ist so'n Pack für'n Ebike, samt Thermoschutz & Feinsicherung)
Unser rumgewurschtelter Vorab-Plan
Mit freundlichen Grüßen
B. Jobst (Tontechniker FH) | Fa. Jobst-Audio | 36396 Steinau Ulmbach | Germany | www. Jobst-Audio .de
Kaffeekasse | Du magst mir einen Kaffee spendieren? Gerne ;-)
Fragen zu Bestellungen usw. bitte ausschließlich per PM, Mail oder Telefon! Werden im Forum kommentarlos gelöscht.
B. Jobst (Tontechniker FH) | Fa. Jobst-Audio | 36396 Steinau Ulmbach | Germany | www. Jobst-Audio .de
Kaffeekasse | Du magst mir einen Kaffee spendieren? Gerne ;-)
Fragen zu Bestellungen usw. bitte ausschließlich per PM, Mail oder Telefon! Werden im Forum kommentarlos gelöscht.
Re: Foren-DIY-Mobil-Box
Hi , ich habe ein Ladegerät für diese e scooter verwendet hat 1,5 Ampere Ladestrom und sogar nen xlr Stecker
Wie wäre es noch mit einer Usb Ladebuchse fürs Handy ?oder für einen behringer mixer ? Kost auch fast nix
-
Jobsti
Themenstarter - Administrator

- Status: Online
- Beiträge: 8832
- Registriert: 13. Nov 2006 18:57
- Wohnort: Steinau Ulmbach
- Beruf: Tontechniker (FH)
- Firma: Jobst-Audio
- Bedankung vergeben: 336 Mal
- Bedankung erhalten: 1120 Mal
- Kontaktdaten:
Re: Foren-DIY-Mobil-Box
Siehe "USB-Lademopped-Buchse" 
Mit freundlichen Grüßen
B. Jobst (Tontechniker FH) | Fa. Jobst-Audio | 36396 Steinau Ulmbach | Germany | www. Jobst-Audio .de
Kaffeekasse | Du magst mir einen Kaffee spendieren? Gerne ;-)
Fragen zu Bestellungen usw. bitte ausschließlich per PM, Mail oder Telefon! Werden im Forum kommentarlos gelöscht.
B. Jobst (Tontechniker FH) | Fa. Jobst-Audio | 36396 Steinau Ulmbach | Germany | www. Jobst-Audio .de
Kaffeekasse | Du magst mir einen Kaffee spendieren? Gerne ;-)
Fragen zu Bestellungen usw. bitte ausschließlich per PM, Mail oder Telefon! Werden im Forum kommentarlos gelöscht.
-
Jobsti
Themenstarter - Administrator

- Status: Online
- Beiträge: 8832
- Registriert: 13. Nov 2006 18:57
- Wohnort: Steinau Ulmbach
- Beruf: Tontechniker (FH)
- Firma: Jobst-Audio
- Bedankung vergeben: 336 Mal
- Bedankung erhalten: 1120 Mal
- Kontaktdaten:
Re: Foren-DIY-Mobil-Box
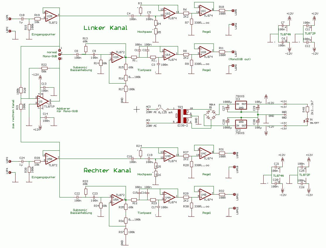
Habe da was ganz tolles im HiFi Forum gefunden:
Quelle:
http://www.diy-hifi-forum.eu/forum/showthread.php?t=103
http://www.hifi-forum.de/viewthread-103-62.html
Daten der Aktivweiche:
aktive 2-Weg Stereo Weiche
Eingänge: Line L+R
Ausgänge: SAT L+R, SUB L+R oder SUB mono
Flankensteilheit der Filter: 12dB/oct
Trennfrequenz: wählbar
Subsonic-Filter 12db/oct@25Hz
Bassanhebung: 0 ... 9dB
Pegelanpassung an den Ausgängen: 0 ... -12dB
Versorgungsspannung: 230VAC
Netzteil: +-12...15VDC auf Platine
So, wenn wer Lust und Laune hat, das Ding müsste umgemodelt werden auf:
• Sub LR kommt raus und NUR Sub-Mono
• Subsonic (Hochpass) für den Mono Sub auf 40Hz
• Poti für XO raus und: Trennfrequenz fest mit 130Hz Topteil (Hochpass)
• Poti für XO raus und: Trennfrequenz fest mit 110Hz Tiefpass (Bass)
• Bassanhabung für den Sub kann bleiben, samt Poti
•Wichtig:
Umschalter muss rein für den Fullrangebetrieb, dieser Schaltet:
- Topteile Hochpass auf 50Hz , Sub aus (Und wenn's geht, dann die Bassnanhebung für die Topteile anstatt für den Sub)
- umgeschaltet, normaler Sbb/Sat Betrieb, Daten siehe oben (40 -110 -130Hz + Bassanhebung für den Sub)
- Master-Gain ist verbaut wie ich sehe, allerdings sollte noch unbedingt ein Gain für den Sub mit rein!
Anm.:
Die Bassanhebung (EQ) sollte in unserem Fall bei jeweils 60Hz greifen, so grob Q2. (Wenn's einfacher ist, dann HP 50Hz + EQ 50Hz)
(Also gesamt 3x Poti: Master-Gain, Sub-Gain und EQ + 1 Schalter für Fullrange/Sub-Sat Betrieb)
Da wir ein stabilisiertes 24V Netzteil haben, benötigen wir hier wohl das Netzteil nicht, kann also raus, bzw. ersetzt werden gegen einen Spannungsregler.
Sobald hierfür ein fertiger Plan steht, baue ich das Ding direkt auf uns messe es durch.
Platinen und aufgebaute Kisten gibt's dann natürlich zu erwerben für eigene Projekte.
Zusatzfrage:
Ganz genau habe ich das DIng noch net überflogen, wie ich das sehe, kann der Poti das Gain aber nur absenken...
Somit: Wie aufwändig ist's einen kleinen Preamp mit zu verbauen, damit man auch verstärken kann, bis sagen wir +12dB?
http://www.diy-hifi-forum.eu/forum/showthread.php?t=103
http://www.hifi-forum.de/viewthread-103-62.html
Daten der Aktivweiche:
aktive 2-Weg Stereo Weiche
Eingänge: Line L+R
Ausgänge: SAT L+R, SUB L+R oder SUB mono
Flankensteilheit der Filter: 12dB/oct
Trennfrequenz: wählbar
Subsonic-Filter 12db/oct@25Hz
Bassanhebung: 0 ... 9dB
Pegelanpassung an den Ausgängen: 0 ... -12dB
Versorgungsspannung: 230VAC
Netzteil: +-12...15VDC auf Platine
So, wenn wer Lust und Laune hat, das Ding müsste umgemodelt werden auf:
• Sub LR kommt raus und NUR Sub-Mono
• Subsonic (Hochpass) für den Mono Sub auf 40Hz
• Poti für XO raus und: Trennfrequenz fest mit 130Hz Topteil (Hochpass)
• Poti für XO raus und: Trennfrequenz fest mit 110Hz Tiefpass (Bass)
• Bassanhabung für den Sub kann bleiben, samt Poti
•Wichtig:
Umschalter muss rein für den Fullrangebetrieb, dieser Schaltet:
- Topteile Hochpass auf 50Hz , Sub aus (Und wenn's geht, dann die Bassnanhebung für die Topteile anstatt für den Sub)
- umgeschaltet, normaler Sbb/Sat Betrieb, Daten siehe oben (40 -110 -130Hz + Bassanhebung für den Sub)
- Master-Gain ist verbaut wie ich sehe, allerdings sollte noch unbedingt ein Gain für den Sub mit rein!
Anm.:
Die Bassanhebung (EQ) sollte in unserem Fall bei jeweils 60Hz greifen, so grob Q2. (Wenn's einfacher ist, dann HP 50Hz + EQ 50Hz)
(Also gesamt 3x Poti: Master-Gain, Sub-Gain und EQ + 1 Schalter für Fullrange/Sub-Sat Betrieb)
Da wir ein stabilisiertes 24V Netzteil haben, benötigen wir hier wohl das Netzteil nicht, kann also raus, bzw. ersetzt werden gegen einen Spannungsregler.
Sobald hierfür ein fertiger Plan steht, baue ich das Ding direkt auf uns messe es durch.
Platinen und aufgebaute Kisten gibt's dann natürlich zu erwerben für eigene Projekte.
Zusatzfrage:
Ganz genau habe ich das DIng noch net überflogen, wie ich das sehe, kann der Poti das Gain aber nur absenken...
Somit: Wie aufwändig ist's einen kleinen Preamp mit zu verbauen, damit man auch verstärken kann, bis sagen wir +12dB?
Mit freundlichen Grüßen
B. Jobst (Tontechniker FH) | Fa. Jobst-Audio | 36396 Steinau Ulmbach | Germany | www. Jobst-Audio .de
Kaffeekasse | Du magst mir einen Kaffee spendieren? Gerne ;-)
Fragen zu Bestellungen usw. bitte ausschließlich per PM, Mail oder Telefon! Werden im Forum kommentarlos gelöscht.
B. Jobst (Tontechniker FH) | Fa. Jobst-Audio | 36396 Steinau Ulmbach | Germany | www. Jobst-Audio .de
Kaffeekasse | Du magst mir einen Kaffee spendieren? Gerne ;-)
Fragen zu Bestellungen usw. bitte ausschließlich per PM, Mail oder Telefon! Werden im Forum kommentarlos gelöscht.
-
Jobsti
Themenstarter - Administrator

- Status: Online
- Beiträge: 8832
- Registriert: 13. Nov 2006 18:57
- Wohnort: Steinau Ulmbach
- Beruf: Tontechniker (FH)
- Firma: Jobst-Audio
- Bedankung vergeben: 336 Mal
- Bedankung erhalten: 1120 Mal
- Kontaktdaten:
Re: Foren-DIY-Mobil-Box
Nix, muss selbst gebaut werden 
Frage:
Für was ist der R6 (2k6)?
Dieser senkt den Pegel (laut unserer Simulation: Multisim) doch enorm,
ebenfalls fällt der Pegel nicht sonderlich schön ab.
Schöner schaut das ganze aus, wenn man den R6 gegen einen Poti tauscht,
sprich ein Stereopoti für R6 und R7.
Frage:
Für was ist der R6 (2k6)?
Dieser senkt den Pegel (laut unserer Simulation: Multisim) doch enorm,
ebenfalls fällt der Pegel nicht sonderlich schön ab.
Schöner schaut das ganze aus, wenn man den R6 gegen einen Poti tauscht,
sprich ein Stereopoti für R6 und R7.
Mit freundlichen Grüßen
B. Jobst (Tontechniker FH) | Fa. Jobst-Audio | 36396 Steinau Ulmbach | Germany | www. Jobst-Audio .de
Kaffeekasse | Du magst mir einen Kaffee spendieren? Gerne ;-)
Fragen zu Bestellungen usw. bitte ausschließlich per PM, Mail oder Telefon! Werden im Forum kommentarlos gelöscht.
B. Jobst (Tontechniker FH) | Fa. Jobst-Audio | 36396 Steinau Ulmbach | Germany | www. Jobst-Audio .de
Kaffeekasse | Du magst mir einen Kaffee spendieren? Gerne ;-)
Fragen zu Bestellungen usw. bitte ausschließlich per PM, Mail oder Telefon! Werden im Forum kommentarlos gelöscht.
Wer ist online?
Mitglieder in diesem Forum: 0 Mitglieder und 2 Gäste
