Sorry Arne, hab die PN übersehen!
Nur kurz als Info, Ich hatte den Fehler im Bauplan enddeckt bzw. Dir gemeldet.
Ich habe von allen Tops ein Grundsetup zusammen mit den Bässen im Freifeld erstellt und mache das auch schon ein paar Tage!
Allerdings habe Ich ein gutes Gehör und weis die akustischen Schweinerein einer Sporthalle schon einzuschätzen. Zumal in der Halle auch schon deine PS3, Jobst sein JB-Sat usw. hingen und ja, die PS4 hat abzüglich aller Eventualitäten einen zu krassen Hochton den man etwas zügeln muss was auch der Tenor von so ziemlich Jedem ist der Sie selbst nutzt, bzw. genutzt hat mit dem Ich gesprochen habe.
Nichtsdestotrotz eine gelungene Box die mit dem richtigen EQ sehr gut abgeht.
Und das DU mein Vertrauen hast beweist ja schon das Ich die PS3 und PS4 fast Zeitgleich "blind" gebaut habe und auch nach langen Recherchen mich für den PS-Sub entschieden habe! Allerdings mit Oberton 1200 und 1201
Das mit 18sound und Marketinggedöhns find ich gut, B&C und selbst Sica sind da deutlich konsistenter und günstiger! Ich habe aber den HF146 oder den 880TN selbst noch nicht im Einsatz gehört, und weis nur das es früher eher so war das die Titankalotten von B&C schlechten Sound gemacht haben und auch als "Klirrschleudern" bekannt waren!
[In Planung] 12" / 1.4" Topteil mit 12NDL76, Hypex Modul etc. oder doch 2x10" / 1.4 "kompakt"
Moderatoren: Moderation DIY, Bereichsmod
-
ruckzuck84
- Kabelwickler
- Status: Offline
- Beiträge: 71
- Registriert: 9. Mai 2020 15:06
- Bedankung vergeben: 69 Mal
- Bedankung erhalten: 5 Mal
-
Kring
- Kabelträger
- Status: Offline
- Beiträge: 48
- Registriert: 25. Sep 2023 23:56
- Wohnort: Dresden
- Firma: Infineon
- Bedankung vergeben: 4 Mal
- Bedankung erhalten: 10 Mal
- Kontaktdaten:
Re: 12" / 1.4" Topteil mit 12NDL76, Hypex Modul etc. oder doch 2x10" / 1.4 "kompakt"
Ich würd hier auch mal meinen Senf dazugeben...
bin gerade dabei die Ps4 Pro nachzubauen aber etwas abgeändert mit anderem horn und anderen tmts.
Als tmts kommen die 10ntlw2500 zum einsatz, welche nicht erste wahl waren aber durch andere verworfene Projekte da waren und jetzt hier ihre anwendung finden.
Als Hf horn kombi kommt bei mir das HS186L mit BMS5530 HE zum einsatz. Das Horn ist vermutlich nur wenigen hier ein begriff deshalb gehen wir das mal fix durch:
1" 80x60 OSSE Horn entwickelt von @David4703, und bei Cults3d als stl download zum selber drucken erhältlich.
Jetzt zum spannenderen Teil: Erster Prototyp wurde letzte Woche gebaut und am Samstag komplett vermessen auch abstrahlung vertikal/horizontal.
Tuning ist per Impedanzmessung verifiziert worden und bei 86Hz gelandet was bei dem volumen für die 10ntlw2500 etwas hoch ist, dementsprechend haben wir eine ziemlich bucklige abstimmung, was aber zu verschmerzen ist.
Problematischer sind eher die Einbrüche bei ca 500hz sowie ca 750hz. Es wurde auch zuvor geschrieben, dass bei einer K20 diese probleme nicht vorliegen jedoch sehe ich wenn ich mir die messung davon anschaue auch einen einbruch, vor allem bei genau 500hz. Dieser ist nicht so spitz wie hier, das kann aber auch an smoothing oder gesetzten fenstern liegen.
Auch Seeburg kocht eben nur mit wasser
Viel mehr wundert es mich aber doch wie die nebenmaxima der tmts in der vertikalen der K20 so schwach ausgeprägt sind...
Bei mir sehen die nämlich so aus:
Das ist mit aktiver trennung bei 1khz und nur in VituixCAD simuliert. Seeburg trennt ja auch tiefer, was mir mit meiner hf-Horn- Kombi nicht möglich sein wird.
In der horizontalen sieht das ganze dann folgendermaßen aus:
Die Einschnürung bei ca 1800Hz ist tatsächlich auch bei der K20 zu beobachten und wird demnach auch etwas mit der Art des Gehäuses zu tun haben.
Auch eine passive Weiche wurde schon simuliert mit eher ernüchternden Ergebnissen, da die tmts zeitlich eher da sind, dadurch nur schwer über einen größeren bereich addieren und meine Wahl von 16R Hochtöner und 2x8R tmt auf 4R verschaltet den Hochtöner obenrum zu leise ausfallen lässt.
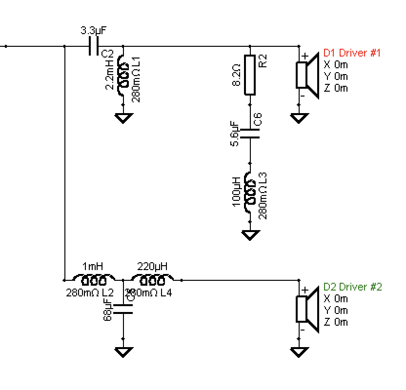
AM ende haben wir bisher diese Schaltung:
Welche dieses Endresultat ergeben würde:
(Einbrüche bei 500Hz und 750Hz weniger tief dafür breiter aufgrund der vorgenommenen Fensterung)
Final würde ich jetzt noch gern ein paar fragen stellen...
Zum einen frage ich mich doch ob diese Einbrüche bei 500Hz und 750Hz wirklich aufgrund der gewinkelten tmts/dem davor stehenden Horn liegt und wenn ja was genau dieses Verhalten hervorruft (500Hz würde mit der Innenhöhe des Gehäuses auch sehr gut hinkommen) und ob es dafür verbesserungen gibt um diese abzuschwächen oder zu verschieben.
Weiterhin hat vielleicht jemand mit etwas mehr Erfahrung in der Weichenentwicklung als ich Ideen wie man diese sauberer gestalten könnte.
Das wars, Grüße aus dem Osten
Finn
bin gerade dabei die Ps4 Pro nachzubauen aber etwas abgeändert mit anderem horn und anderen tmts.
Als tmts kommen die 10ntlw2500 zum einsatz, welche nicht erste wahl waren aber durch andere verworfene Projekte da waren und jetzt hier ihre anwendung finden.
Als Hf horn kombi kommt bei mir das HS186L mit BMS5530 HE zum einsatz. Das Horn ist vermutlich nur wenigen hier ein begriff deshalb gehen wir das mal fix durch:
1" 80x60 OSSE Horn entwickelt von @David4703, und bei Cults3d als stl download zum selber drucken erhältlich.
Jetzt zum spannenderen Teil: Erster Prototyp wurde letzte Woche gebaut und am Samstag komplett vermessen auch abstrahlung vertikal/horizontal.
Tuning ist per Impedanzmessung verifiziert worden und bei 86Hz gelandet was bei dem volumen für die 10ntlw2500 etwas hoch ist, dementsprechend haben wir eine ziemlich bucklige abstimmung, was aber zu verschmerzen ist.
Problematischer sind eher die Einbrüche bei ca 500hz sowie ca 750hz. Es wurde auch zuvor geschrieben, dass bei einer K20 diese probleme nicht vorliegen jedoch sehe ich wenn ich mir die messung davon anschaue auch einen einbruch, vor allem bei genau 500hz. Dieser ist nicht so spitz wie hier, das kann aber auch an smoothing oder gesetzten fenstern liegen.
Auch Seeburg kocht eben nur mit wasser
Viel mehr wundert es mich aber doch wie die nebenmaxima der tmts in der vertikalen der K20 so schwach ausgeprägt sind...
Bei mir sehen die nämlich so aus:
Das ist mit aktiver trennung bei 1khz und nur in VituixCAD simuliert. Seeburg trennt ja auch tiefer, was mir mit meiner hf-Horn- Kombi nicht möglich sein wird.
In der horizontalen sieht das ganze dann folgendermaßen aus:
Die Einschnürung bei ca 1800Hz ist tatsächlich auch bei der K20 zu beobachten und wird demnach auch etwas mit der Art des Gehäuses zu tun haben.
Auch eine passive Weiche wurde schon simuliert mit eher ernüchternden Ergebnissen, da die tmts zeitlich eher da sind, dadurch nur schwer über einen größeren bereich addieren und meine Wahl von 16R Hochtöner und 2x8R tmt auf 4R verschaltet den Hochtöner obenrum zu leise ausfallen lässt.
AM ende haben wir bisher diese Schaltung:
Welche dieses Endresultat ergeben würde:
(Einbrüche bei 500Hz und 750Hz weniger tief dafür breiter aufgrund der vorgenommenen Fensterung)
Final würde ich jetzt noch gern ein paar fragen stellen...
Zum einen frage ich mich doch ob diese Einbrüche bei 500Hz und 750Hz wirklich aufgrund der gewinkelten tmts/dem davor stehenden Horn liegt und wenn ja was genau dieses Verhalten hervorruft (500Hz würde mit der Innenhöhe des Gehäuses auch sehr gut hinkommen) und ob es dafür verbesserungen gibt um diese abzuschwächen oder zu verschieben.
Weiterhin hat vielleicht jemand mit etwas mehr Erfahrung in der Weichenentwicklung als ich Ideen wie man diese sauberer gestalten könnte.
Das wars, Grüße aus dem Osten
Finn
Delay is always phase shift but phase shift is not always delay. 
-
Marc_Molto
- Neuling

- Status: Offline
- Beiträge: 1
- Registriert: 18. Feb 2026 15:39
- Bedankung vergeben: 2 Mal
Re: 12" / 1.4" Topteil mit 12NDL76, Hypex Modul etc. oder doch 2x10" / 1.4 "kompakt"
Ist das Gehäuse schon gedämmt? Insbesondere Boden und Deckel?
-
- Vergleichbare Themen
- Antworten
- Zugriffe
- Letzter Beitrag
Wer ist online?
Mitglieder in diesem Forum: 0 Mitglieder und 0 Gäste